2023 年中国智慧农业行业洞察报告
1、发展环境
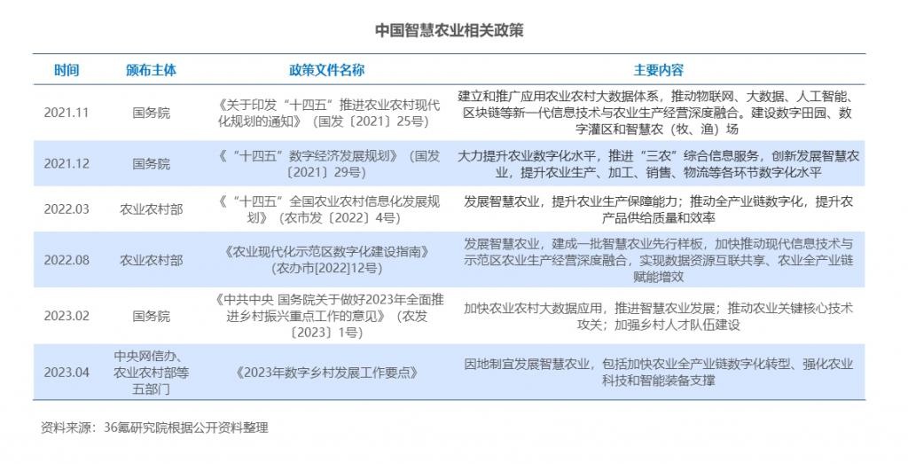
政策端:智慧农业受到国家重视,颁布系列政策从不同维度鼓励行业发展
作为传统农业大国,农业一直是国家重视的领域之一,建设农业强国已成为全面建设社会主义现代化国家的重大决策部署。其中,智慧农业可提高农业生产效率,是进一步解放生产力、提升农业行业现代化水平的发展新模式,受到国家高度关注。近年来,相关部门陆续出台一系列政策从顶层规划、技术研发、人才培养、基础设施建设、资金补贴等方面鼓励智慧农业发展。在技术方面,新一代信息技术是支撑智慧农业的核心,《中共中央 国务院关于做好 2023 年全面推进乡村振兴重点工作的意见》提出,构建农业科技创新体系,加快前沿技术突破,并提供补助资金支持技术发展。在基础设施方面,《2023 年数字乡村发展工作要点》明确推进国家数字农业创新应用基地建设,强化农机、无人机等装备支撑。在人才培养方面,多个政策鼓励加强本土人才培育,引导城市人才到基层一线服务,实施人才定向培养项目等。

中国农村劳动力正面临结构性挑战。农业收入较低和城镇化趋势促使越来越多农业劳动力向城市转移或从事工业、服务业等其他工作,纯农户、高度兼业农户数量下降,然而传统农业行业依赖于大量劳动力、个人经验和技能,劳动力的减少,限制行业发展。《中国农村发展报告 2020》数据显示,预计到 2025 年,农业就业人员比重将下降到 20%左右。此外,深度老龄化已经是全社会共同的问题,尤其在农村,老龄化意味着核心劳动力生产能力和效率下降。中国社会科学院农村发展研究所数据显示,乡村 60 周岁及以上、65 周岁及以上老年人口占乡村总人口的比重分别为 20.04%、13.82%,老年化程度远超城镇。
智能化则通过新技术、新设备改革,升级农业生产方式、销售模式等,实现以较少人力高效应对以上挑战,智慧农业需求快速提升。
技术端:卫星导航系统与新一代信息技术为农业植入智慧 " 基因 "
随着北斗全球卫星导航系统星座部署完成,北斗系统正广泛应用到农业等各生产领域,从播种到田间管理再到采收,进一步提高耕种、生产效率,实现农业数字化发展。在播种环节,北斗导航及 RTK 厘米级精准定位,帮助农户仅需在电脑或手机终端提前设定好程序,农机即可按照预设路径自动播种,行驶轨迹及作业量更加精准,解决传统播撒不均、费时费力且高度依赖过往经验的痛点;在打药环节,可精准施药,减少农业浪费;在灌溉方面,利用北斗系统可实现无人灌溉作业,减少水资源浪费,降低生产成本;在收割环节,北斗提供的高精度定位服务可实现无人驾驶、自动收割;在销售环节,北斗终端可完善农产品,尤其是生鲜产品的物流配送体系,实时采集配送过程中温度、湿度、震动、烟雾、开关箱门时间和次数,减少配送损失。

2、发展现状
产业链结构:利用信息技术在传统农业产业链上进行智能化改造
(1)上游:传统农业上游主要包括农药、化肥、种子、机械等农资供应商,为农业提供生产资料,是生产的基础组成部分。一方面,智慧农业通过新一代信息技术对传统农机、实施化肥农药的农田和畜禽圈舍等进行数字化改造,提升农业生产者对生产资源的利用效率,降低耕、种、管、收四大农业生产核心作业流程难度和任务量。例如,卫星定位检测系统和自动驾驶功能可随时监控并变更农机播种、收割、植保等作业流程,实现自动化作业;无人机施药实现雾滴可控、喷洒流量可控、不易堵塞,能够在提高航空作业效果的同时,最大化降低环境污染。另一方面,云计算、人工智能等数字技术和基因编辑等技术与育种行业的结合,提高育种效率,推动育种行业进入 4.0 时代。引入基因组测序技术与基因编辑技术的育种行业对算法、算力的要求逐渐提高,而数字技术可提高计算速度和模型预测准确率,助力育种产业化应用。
(2)中游:中游是农业各生产细分部门,包括种植、林业、畜牧、渔业等。随着数字技术在农业行业的应用,各细分生产部门正变得越来越 " 智慧 "。在环境控制环节,通过传感器、监测装置和数据分析系统,实时监测养殖场、种植场内温度、空气质量、湿度、光照、水质、土壤等环境条件,帮助生产人员进行喂养、施肥、通风、降温等一系列决定。在疾病预防环节,可根据动物的饮水、饮食量、植物的生长情况,及时判断并处理病情。人民日报报道,以大黄鱼为例,深远海养殖平台单位产量是传统养殖的 5 倍。
(3)下游:下游则是服务与加工环节。我国农产品精深加工不足、质量不高,主要以第一产业为主。数字技术可帮助相关企业精准把握市场需求,促进农产品加工业高质量发展,延长农业产业链。

目前,我国智慧农业处于发展初期,尽管国家在 20 多个地区开展省级数字乡村试点示范工作,在技术融合、整体规划、装备研发等方面实践探索,但行业整体渗透率较低,未来仍有较大发展空间。《中国数字乡村发展报告(2022 年)》数据显示,在生产端,2021 年农业整体信息化率为 25.4%,其中,畜牧养殖业是信息化率最高的行业;销售端,网络销售额占农产品销售总额的 14.8%,产品质量安全追溯信息化率为 24.7%。整体而言,a&s Research 数据显示,2022 年中国智慧农业市场规模达 743 亿元。
3、发展趋势展望
构建符合我国需求的推广与培训体系,推动智慧农业渗透率提升
" 大国小农 " 是中国农业基本国情。小农户对智慧农业设备及系统存在不会用、不愿用、用不起的情况,导致智慧农业应用渗透率不高,限制行业发展。目前,智慧农业多用于高价值经济作物、大型企业及大型农场中。未来,一方面,我国将积极探索适用于家庭农场、小农户的智慧农业实现形式,从政府补贴、丰富农村经济新业态到鼓励智慧农业行业创新等方面,将智慧农业行业与我国实情紧密相连,使信息技术更好地支撑我国农业发展;另一方面,需加快普及农业生产者的数字技能培训。智慧农业技术门槛高,而大量农业生产者的知识储备不足以支撑其使用相关系统及设备,政府或行业协会应提供相关培训,帮助其理解并熟练使用,从实处推动智慧农业的普及。
农业机器人将成为提高农业机械化水平的主要发展方向
目前,我国农作物耕种收综合机械化率仍低于发达国家平均水平,大田农业机械化已发展较为成熟,但仍有部分精细化领域,如水果采摘、棉花摘顶等,无法适用传统机器,而农业机器人则可实现精准化、智能化、少人化的田间管理。同时,我国已拥有完整的机器人产业生态体系,行业基础较好,可助力农业机器人行业快速发展。未来,随着针对农业应用场景的机器人技术逐渐成熟,机器人价格降低,农业机器人将先被用在高工价的农艺作业环节,再进行产业化应用,最终解决农业收获阶段的痛点,如水果采摘、棉花摘顶等,推动农业整体发展,减少人力支出和农业劳动时间,提高工作效率。Research Dive 数据显示,2026 年,亚太农业机器人市场规模预计将以 19.7% 的复合年增长率增长,收入将达 37.98 亿美元。
来源:36氪





